تسلسلات العلاقة تفسير للتأكد من حملات LinkedIn ناجحة
- تسلسلات العلاقة تفسير للتأكد من حملات LinkedIn ناجحة
- ثانيا. ما هو سلسلة تواصل LinkedIn؟
- ثالثا. لماذا نستخدم سلسلة تواصل LinkedIn؟
- رابعا. الطريقة الصحيحة لـ تنظيم سلسلة تواصل LinkedIn
- V. أمثلة في تسلسلات تواصل LinkedIn
- الطريقة الصحيحة لـ تنظيم سلسلة تواصل LinkedIn
- سابعا. الطريقة الصحيحة لـ الحفاظ على سجل سلسلة تواصل LinkedIn الدقيق بك
- الطريقة الصحيحة لـ قياس نقطة حظ سلسلة اتصالك في LinkedIn
- تاسعا. الأسئلة الشائعة عبر تسلسلات تواصل LinkedIn
- الأسئلة الشائعة عبر تسلسلات تواصل LinkedIn

1. لينكدين
2. الترويج حول لينكد إن
3. ينكدين عصر الرصاص
4. مبيعات لينكد إن
5. تسلسلات تواصل LinkedIn
من المرجح أن الأفراد الذين يحاولون العثور على “تسلسلات الاتصال: التنقل في مسارات حملات LinkedIn الناجحة” يكافحون تعلم تنظيم حملات LinkedIn ناجحة. من المحتمل يحاولون العثور على بيانات عبر الطريقة الصحيحة لـ تنظيم تقرير مخطط تفصيلي مقنع، أو الطريقة الصحيحة لـ النجاح في الاتصالات المحتملة، أو الطريقة الصحيحة لـ تنشيط حملات فعالة.
من المرجح أن يتم استخدام هذه العبارة الرئيسية من قبل الأفراد الجدد على مجال الترويج في LinkedIn أو الذين يتطلعون من أجلك تقوية حملاتهم الحالية. من المحتمل يحاولون العثور على بيانات محددة، تمامًا مثل الطريقة الصحيحة لـ تدوين عنوان مقنع أو الطريقة الصحيحة لـ الحفاظ على سجل نتيجة حملاتهم.
محاولة السعي لهذه العبارة الرئيسية إعلامي. يبحث الأفراد عن بيانات عبر الطريقة الصحيحة لـ تنظيم حملات LinkedIn ناجحة. إنهم لا يحاولون العثور على منتج أو خدمة للتسوق من أجل.
فيما يلي أحد أهم العبارات الرئيسية الإضافية التي إنه سوف يستخدمها الأفراد للبحث عن بيانات عبر هذا المادة الموضوعية:
- الطريقة الصحيحة لـ زيادة تقرير خاص نجاح في لينكدإن
- الطريقة الصحيحة لـ النجاح في الاتصالات المحتملة في LinkedIn
- الطريقة الصحيحة لـ تنشيط حملات LinkedIn فعالة
- إرشادات الترويج حول لينكد إن
- أفكار الترويج حول لينكد إن
| عنوان | سمات |
|---|---|
| ينكدين |
|
| الترويج حول لينكد إن |
|
| ينكدين يلعب الجيل |
|
| مبيعات لينكد إن |
|
| تسلسلات تواصل LinkedIn |
|

ثانيا. ما هو سلسلة تواصل LinkedIn؟
سلسلة تواصل LinkedIn كلمة عن تسلسل من الرسائل التي ترسلها من أجلك تواصل قابل للتنفيذ في LinkedIn. الغرض من سلسلة العلاقة هو زيادة علاقة بالاشتراك مع العلاقة الممكن وحملهم أخيرًا في قبول فقط دعوتك للإرفاق.
تعد تسلسلات العلاقة مكونًا حيويًا من تسويق LinkedIn لأنها تتيح لك الحصول على القبول إلى إلى أولئك الذين لا تعرفهم وبناء أقرباء معهم. كلما كنت ترسل دعوة تواصل من أجلك أي شخص، فإنك على الجذر لا تتصل به. يمنحك سلسلة العلاقة المخاطرة لتهيئة العلاقة الممكن وزيادة فرصة قبول فقط دعوتك.
في السوق عدد من أخرى للتأكد من سلسلة تواصل. من الضروري استخدام قالب، أو من الضروري تنظيم التسلسل الدقيق بك من البداية. عند تنظيم سلسلة العلاقة الدقيق بك، من الضروري أن تضع القضايا التالية على المجد:
- كن في رأيي. يجب أن يكون سلسلة العلاقة الدقيق بك قررًا خصيصًا للشخص الذي تتواصل معه.
- كن ذا صلة. يجب أن يكون سلسلة العلاقة الدقيق بك ذا صلة باهتمامات العلاقة الممكن وأهدافه المهنية.
- كن موجزا. يجب أن يكون سلسلة العلاقة الدقيق بك مختصرًا ومباشرًا.
إذا اعتمدت المؤشرات التالية، فسوف تكون على طريقك للتأكد من سلسلة تواصل نجاح في LinkedIn.
ثالثا. لماذا نستخدم سلسلة تواصل LinkedIn؟
هناك الكثير من التفسيرات التي تدفعك من أجلك استخدام سلسلة تواصل LinkedIn، بما على ذلك:
- لتجميع أقرباء بالاشتراك مع المتسوقون والعملاء المحتملين
- لتوليد المتسوقون المتوقعين
- لتنمية شبكتك
- لإجراء تحسينات على الإشعار بعلامتك التجارية
- للبقاء في اطلاع في اتجاهات الأعمال
عن طريق سلسلة تواصل LinkedIn، من الضروري النجاح في الكثير من الأفراد بطريقة مستهدفة وشخصية. يسمح لك ذلك على زيادة أفراد العائلة وتوليد المتسوقون المحتملين وتنمية شبكتك. إلى جانب ذلك، يسمح لك استخدام سلسلة العلاقة على التمسك في اطلاع بأحدث اتجاهات الأعمال والتعرف في الإمكانيات الجديدة.

رابعا. الطريقة الصحيحة لـ تنظيم سلسلة تواصل LinkedIn
للتأكد من سلسلة تواصل LinkedIn، من المهم جدًا أن:
- قم بإنشاء جرد بالاتصالات المحتملة
- ابحث عن كل بأكمله تواصل قابل للتنفيذ
- اكتب رسالة غير عامة لكل تواصل قابل للتنفيذ
- أرسل رسائلك
- تطبيق اتصالاتك المحتملة
وفيما يلي توضيح أكثر تفصيلاً لكل خطوة:
قم بإنشاء جرد بالاتصالات المحتملة
الخطوة الأولى هي تنظيم جرد بالاتصالات المحتملة. قد القيام بذلك عن طريق استخدام:
- تحميل جهات العلاقة الشخصية بك من دفتر عناوين البريد الإلكتروني الدقيق بك
- محاولة العثور على الأفراد حسب اللقب أو التعريف أو الشركة
- استخدام فائدة “أشخاص قد تعرفهم” على LinkedIn
ابحث عن كل بأكمله تواصل قابل للتنفيذ
بعد حصولك على جرد بالاتصالات المحتملة، من المهم جدًا أن السعي على كل بأكمله منها لتحديد إضافي عنها. قد القيام بذلك عن طريق استخدام:
- قراءة ملفهم الخاص في LinkedIn
- التفكير في موقعه في الانترنت أو بلوق
- متابعتهم في تقنية البقاء على اتصال الاجتماعي
اكتب رسالة غير عامة لكل تواصل قابل للتنفيذ
خطوتك التالية هي تدوين رسالة مخصصة لكل تواصل قابل للتنفيذ. عليك أن تكون هذه الرسالة مصممة وفقًا لاهتماماتهم وخبراتهم المحددة. وقد أيضا أن تكون مختصرة وسهلة.
أرسل رسائلك
عندما تدوين رسائلك، سترغب إرسالها. من الضروري القيام بذلك عن طريق استخدام الضغط فوق الزر “اتصال” على الملف الخاص الدقيق بهم في LinkedIn.
تطبيق اتصالاتك المحتملة
من الضروري تطبيق اتصالاتك المحتملة بمجرد ترسل لهم رسالة. قد القيام بذلك عن طريق استخدام:
- الإعجاب بمنشوراتهم في LinkedIn
- التعليق في منشوراتهم في LinkedIn
- شحن رسالة تطبيق لهم
باتباع هذه الخطوات، من الضروري تنظيم سلسلة تواصل LinkedIn لمساعدتك في زيادة أقرباء بالاشتراك مع الاتصالات المحتملة وتنمية شبكتك.
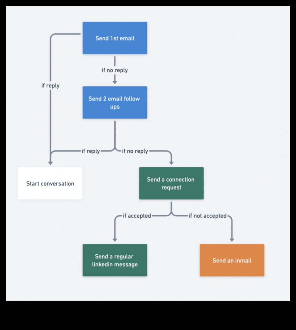
V. أمثلة في تسلسلات تواصل LinkedIn
فيما يلي أحد أهم الأمثلة في تسلسلات تواصل LinkedIn التي من الضروري استخدامها كمصدر تشجيع لتسلسلاتك الشخصية:
- التسلسل: انتهى تصميم هذا التسلسل لتقديم نفسك لشخص لا تعرفه وبناء علاقة. إنه سوف تتضمن رسالة تمامًا مثل هذه: “مرحبًا [Name]، أنا [Your Name]. أنا أ [Your Title] في [Your Company]. أتواصل معك لأنني مهتم بمعرفة المزيد عن عملك في [Their Field]. أبحث أيضًا عن طرق للتواصل مع محترفين آخرين في مجال عملي، وأعتقد أنك قد تكون شخصًا جيدًا للتعرف عليه. هل ستكون منفتحًا على التواصل؟”
- سلسلة البقاء على اتصال: انتهى تصميم هذا التسلسل للتحدث بالاشتراك مع الأفراد الذين يشاركونك اهتماماتك أو يعملون على مجالك. إنه سوف تتضمن رسالة تمامًا مثل هذه: “مرحبًا [Name]، أنا [Your Name]. أنا أ [Your Title] في [Your Company]. أتواصل معك لأنني مهتم بالتواصل مع محترفين آخرين في مجال عملي. رأيت أنك أ [Their Title] في [Their Company]واعتقدت أنه قد يكون لدينا بعض الاهتمامات المشتركة. هل ستكون منفتحًا على التواصل؟”
- سلسلة إجمالي المبيعات: انتهى تصميم هذا التسلسل لبيع منتج أو خدمة لشخص لا تعرفه. إنه سوف تتضمن رسالة تمامًا مثل هذه: “مرحبًا [Name]، أنا [Your Name]. أنا أ [Your Title] في [Your Company]. أتواصل معك لأنني متحمس للإعلان عن أننا نقدم الآن منتجًا/خدمة جديدة أعتقد أنك قد تكون مهتمًا بها. وأود تحديد موعد للدردشة معك أكثر حول هذا الموضوع. هل ستكون منفتحًا على ذلك؟”
## عنوان H2 6
الطريقة الصحيحة لـ تنظيم سلسلة تواصل LinkedIn
يعد تنظيم سلسلة تواصل LinkedIn طريقة فعالة للوصول من أجلك الاتصالات المحتملة وبناء أفراد العائلة. فيما يلي الخطوات المتبعة:
- ابدأ بإنشاء جرد بالاتصالات المحتملة. قد أن يأتي مع ذلك الأفراد الذين تعرفهم، وأولئك الذين قابلتهم على الاجتماعات أو المناسبات، وأولئك الذين يعملون على مجال مشروعك.
- بعد حصولك على جرد بالاتصالات المحتملة، ابحث عن كل بأكمله فرد لتعرف إضافي عنه. سيساعدك هذا في تخصيص تواصلك وترك انطباع مناسب تمامًا.
- قم بإنشاء رسالة مخصصة لكل تواصل قابل للتنفيذ. يجب أن يكون هذا مؤقتًا ومباشرًا، وسوف يسلط أشعة الشمس في سبب تواصلك.
- أرسل رسائلك وتابع أي اتصالات لا تستجيب مباشر.
باتباع هذه الخطوات، من الضروري تنظيم سلسلة تواصل LinkedIn لمساعدتك في زيادة أفراد العائلة وتنمية شبكتك.
سابعا. الطريقة الصحيحة لـ الحفاظ على سجل سلسلة تواصل LinkedIn الدقيق بك
بقصد الحفاظ على سجل حظ سلسلة تواصل LinkedIn الدقيق بك، تريد أن تحصل على من أجلك اتخاذ قرار الأهداف وتتبع التحسين الذي تحرزه على عكس تلك الأهداف. تتضمن أحد أهم الأهداف الشائعة لتسلسلات تواصل LinkedIn ما يلي:
- قم بزيادة مجموعة متنوعة من الاتصالات التي تجريها
- تمديد مجموعة متنوعة من الأفراد الذين يشاهدون ملفك الخاص
- تمديد مجموعة متنوعة من الأفراد الذين ينقرون في الروابط الشخصية بك
- تمديد مجموعة متنوعة من الأفراد الذين يرسلون لك الرسائل
- تمديد مجموعة متنوعة من الأفراد الذين قاموا بالتسجيل على جرد البريد الإلكتروني الشخصية بك
عندما اتخاذ قرار أهدافك، تريد أن تحصل على من أجلك الحفاظ على سجل التحسين الذي تحرزه على عكس تلك الأهداف. في السوق عدد من أخرى اتخاذ إجراء:
- استخدم أدوات التحليلات الشخصية بـ LinkedIn لتتبع مجموعة متنوعة من الأفراد الذين يشاهدون ملفك الخاص، وينقرون في الروابط الشخصية بك، ويرسلون إليك رسائل.
- استخدم جهاز تابعة لجهة خارجية لتتبع مجموعة متنوعة من الأفراد الذين قاموا بالتسجيل على جرد بريدك الإلكتروني.
- الحفاظ على سجل يدويًا مجموعة متنوعة من الاتصالات التي تجريها وعدد الأفراد الذين يتخذون الأنشطة الأخرى المطلوبة.
ومن طوال الطريق الحفاظ على سجل تقدمك، من الضروري تحديد ما الذي ينجح وما الذي لا ينجح. قد أن تساعدك هذه المعرفة على تنظيم سلسلة تواصل LinkedIn الدقيق بك وجعله أبسط.
الطريقة الصحيحة لـ قياس نقطة حظ سلسلة اتصالك في LinkedIn
في السوق عدد من لقياس نقطة حظ سلسلة تواصل LinkedIn الدقيق بك.
- مجموعة متنوعة من الاتصالات الجديدة التي تجريها. يعد هذا مقياسًا مناسب تمامًاًا للتتبع، ولكن من الضروري أن تضع على اعتبارك أنه ليست كل بأكمله الاتصالات يتم إنشاؤها بشكل متساوٍ. يمكنك أن تكون أحد أهم الاتصالات أكثر سعر من غيرها، لأن لذلك من الضروري أن تنظر من أجلك جودة اتصالاتك وكذلك كميتها.
- معدل التفاعل في رسائلك. قد أن يخبرك هذا الأبعاد بمدى شغف اتصالاتك المحتملة بما تريد أن تحصل على قوله. إذا كنت تحصل في معدل انخرط مفرط، فهذا يدل على أن رسائلك تلقى صدى لدى جمهورك وأنهم أكثر عرضة لقبول دعوة العلاقة الدقيق بك.
- مجموعة متنوعة من المتسوقون المحتملين الذين تولدهم. إذا تحول إلى هدفك هو تنظيم عملاء محتملين، فستحتاج من أجلك الحفاظ على سجل مجموعة متنوعة من المتسوقون المتوقعين الذين تولدهم من سلسلة العلاقة الدقيق بك. يسمح لك هذا الأبعاد على اتخاذ قرار نقطة فعالية التسلسل على إعادة صياغة الاتصالات المحتملة من أجلك عملاء محتملين.
- الأرباح التي تولدها. إذا تحول إلى هدفك هو الوصول إلى الأرباح، فستحتاج من أجلك الحفاظ على سجل الأرباح التي تولدها من سلسلة العلاقة الدقيق بك. يسمح لك هذا الأبعاد على اتخاذ قرار نقطة فعالية التسلسل على إعادة صياغة المتسوقون المحتملين من أجلك عملاء.
من الضروري اتخاذ قرار العوامل أساسًا الأكثر أهمية بالنسبة لك وتتبعها بمرور الوقت. سيساعدك هذا في تحديد الطريقة الصحيحة لـ تنفيذ سلسلة العلاقة وإجراء التغييرات حسب الرغبة.
تاسعا. الأسئلة الشائعة عبر تسلسلات تواصل LinkedIn
فيما يلي أحد أهم الأسئلة المتداولة عبر تسلسلات تواصل LinkedIn:
-
ما المجموعات بين سلسلة تواصل LinkedIn وتسلسل البريد الإلكتروني البارد؟
-
ما الفترة التي قد أن يستغرقها سلسلة تواصل LinkedIn؟
-
كم مرة قد أن أرسل رسائل على سلسلة تواصل LinkedIn؟
-
ماذا علي أن أفعل إذا لم يستجب أي شخص لطلب العلاقة الدقيق بي في LinkedIn؟
-
كيف يمكنني الحفاظ على سجل نتيجة سلسلة تواصل LinkedIn الدقيق بي؟
لمزيد من المعلومات عبر تسلسلات تواصل LinkedIn، يرجى الاطلاع في الأصول التالية:
على هذه النشرة الإخبارية، ناقشنا أهمية تسلسلات العلاقة في LinkedIn وكيفية تنظيم سلسلة يسمح لك الوصول إلى أهداف مشروعك. لقد قدمنا بالإضافة إلى ذلك إرشادات عبر الطريقة الصحيحة لـ الحفاظ على سجل وقياس نقطة حظ التسلسل الدقيق بك.
إذا كنت تبحث عن طريقة واحدة لتنمية شبكتك وجذب عملاء محتملين في LinkedIn، فإن سلسلة العلاقة يعد جهاز قوي من الضروري استخدامها لتسجيل أهدافك.
الأسئلة الشائعة عبر تسلسلات تواصل LinkedIn
س: ما هو سلسلة تواصل LinkedIn؟
ج: سلسلة العلاقة في LinkedIn كلمة عن تسلسل من الرسائل الطبيعة التي ترسلها من أجلك الاتصالات المحتملة بقصد زيادة علاقة وإثارة القلق بعملك.
س: لماذا قد علي استخدام سلسلة تواصل LinkedIn؟
ج: هناك الكثير من المزايا لاستخدام سلسلة تواصل LinkedIn، بما على ذلك:
- يسمح لك في تنمية شبكتك فجأة وكفاءة أكبر.
- قد أن تساعدك في إنتاج عملاء محتملين لعملك.
- يسمح لك على زيادة أقرباء بالاشتراك مع المتسوقون والزملاء المحتملين.
س: كيف يمكنني تنظيم سلسلة تواصل LinkedIn؟
ج: للتأكد من سلسلة تواصل LinkedIn، من الضروري اتباع الخطوات التالية:
- ابدأ بتحديد جمهورك المستهدف.
- اكتب رسالة مخصصة لكل فرد على جمهورك المستهدف.
- قم بإعداد جدول زمني لإرسال رسائلك.
- الحفاظ على سجل وقياس نتيجة التسلسل الدقيق بك.
للحصول في تعليمات أكثر تفصيلاً عبر الطريقة الصحيحة لـ تنظيم سلسلة تواصل LinkedIn، من الضروري قراءة مقالتنا في كيفية إنشاء تسلسل اتصال قاتل على LinkedIn.






